防雷智能检测模块

您的位置: 首页 > 电涌保护器(SPD) > 电源类 电涌保护器 > 防雷智能检测模块

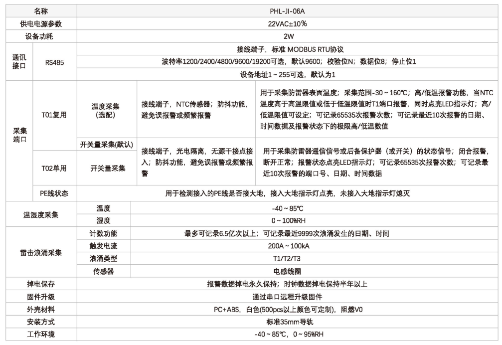
PHL-JI-06A

防雷智能检测模块

咨询热线 400-711-6763

咨询热线 400-711-6763

留言咨询
产品概述
电涌保护器(以下简称SPD)智能检测终端,工作电流交流电源,采用外置互感器线圈感应脉冲电流;3位8段数码显示;
内置非易失性存储,可掉电保存数据;提供RS-485总线型通讯接口。具有监控SPD失电,SPD失效,雷电动作计数和雷电峰值监测的功能,且具有
遥控或故障遥信干接点输出(两功能任选一),可远端主动控制现场相关设备或将故障信息接入其他设备。

主要特点
1. 体积小:本产品为轨装仪表,可方便集成于防雷箱,防雷柜,配电箱,配电柜,网络机柜中;
2. 安装方便:所有接口为插拔式接线端子,可实现快速安装和维护;
3. 接口种类:具有遥信采集,NTC温度,PE接入状态采集,雷击计数功能等;
4. 通信方式:产品标配RS-485接口,方便数据上传和级联扩展;
5. 抗干扰能力强:串口设置浪涌保电路,采集端口设计光电隔离电路,保证产品不受浪涌及电磁波干扰。




—— 留言咨询 ——